您当前的位置:成果库 > 一种全周期电流检测电路
基本信息
- 成果类型 高等院校
- 委托机构 西安电子科技大学
- 成果持有方 西安电子科技大学
- 行业领域 微电子
- 项目名称 一种全周期电流检测电路
- 知识产权 发明专利
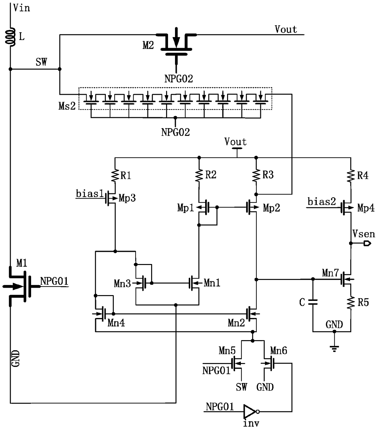
- 项目简介 本发明属于微电子技术领域,特别涉及一种全周期电流检测电路。一种全周期电流检测电路,包括电感电流上升模式电流检测电路和电感电流下降模式电流检测电路。本发明公开的一种全周期电流检测电路具有以下有益效果:1、全周期电流检测电路采用电路复用的方式,结构简单,电路规模小,功耗低;2、电感电流上升检测模式利用功率MOS管的自身沟道电阻作为采样电阻,消除了外加采样电阻带来的功率损耗;3、电感电流下降检测模式采用电流镜检测方法对电感电流进行采样,采样电流为电感电流等比例缩小4000倍后的值,有利于降低采样电路的功耗。
-
交易信息
- 意向交易额 面议
- 挂牌时间 2018/03/06
- 委托机构 西安电子科技大学
- 联系人姓名 王小刚
- 联系人电话 15802954800
- 联系人邮箱 745490733@qq.com
- 分享至:


700
2018/08/10
咨询成果
发布成果